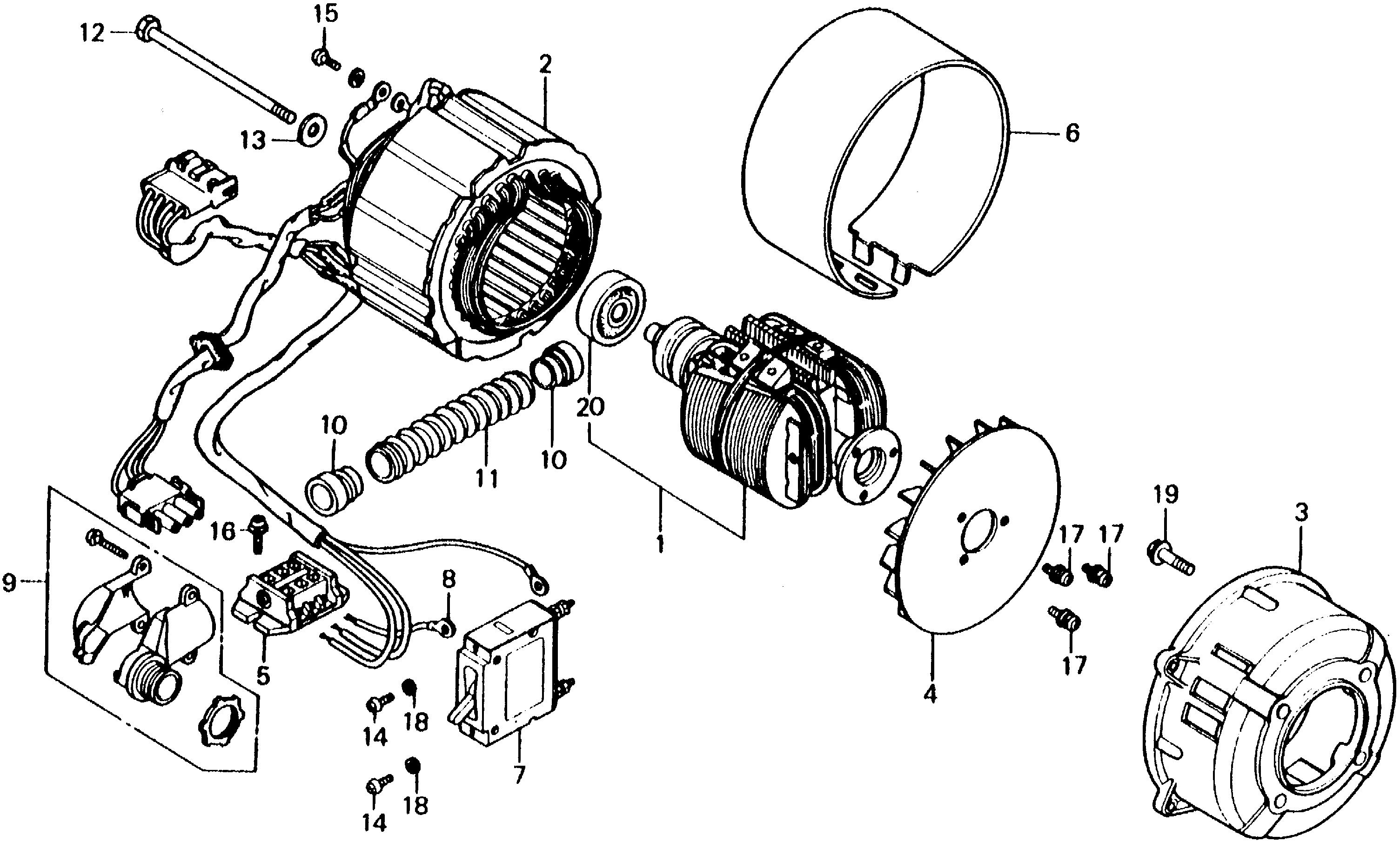
Generators EV EV4000 EV4000 A EV4000-1000001-9999999 ROTOR@STATOR@CIRCUIT BREAKER - The Power Shop

Ref No
Part Number
Description
Serial Range
Qty
Price

Ref No
1
Part Number
31104-895-003
Description
ROTOR
Serial Range
1000001 - 1005109

Ref No
1
Part Number
31104-895-013
Description
ROTOR
Serial Range
1005110 - 9999999

Ref No
2
Part Number
31105-895-003
Description
STATOR (NOT AVAILABLE)
Serial Range
1005110 - 9999999

Ref No
3
Part Number
31106-895-000
Description
HOUSING, FR.
Serial Range
1000001 - 9999999

Ref No
4
Part Number
31112-895-000
Description
FAN
Serial Range
1000001 - 9999999
Qty
Price
$79.22

Ref No
5
Part Number
31118-895-000
Description
TERMINAL (3P) (NOT AVAILABLE)
Serial Range
1000001 - 9999999

Ref No
6
Part Number
31127-880-000XC
Description
COVER, STATOR *NH31* (MCKINLEY WHITE)
Serial Range
1000001 - 9999999

Ref No
7
Part Number
31411-895-000
Description
BREAKER, CIRCUIT (35A) (NOT AVAILABLE)
Serial Range
1000001 - 9999999

Ref No
8
Part Number
31412-895-300
Description
WIRE, CIRCUIT BREAKER
Serial Range
1000001 - 9999999

Ref No
9
Part Number
31482-895-000
Description
FITTING (NOT AVAILABLE)
Serial Range
1000001 - 9999999

Ref No
10
Part Number
31483-895-000
Description
CAP
Serial Range
1000001 - 9999999

Ref No
11
Part Number
31484-895-000
Description
CONDUIT, FLEXIBLE METAL (NOT AVAILABLE)
Serial Range
1000001 - 9999999

Ref No
12
Part Number
90021-895-000
Description
BOLT, HEX. (5/16X188)
Serial Range
1000001 - 9999999

Ref No
13
Part Number
90430-657-000
Description
WASHER (23X8.3X3.2)
Serial Range
1000001 - 9999999
Qty
Price
$8.56

Ref No
14
Part Number
93500-03008-0H
Description
SCREW, PAN (3X8)
Serial Range
1000001 - 9999999
Qty
Price
$0.90

Ref No
15
Part Number
90102-899-003
Description
SCREW, PAN (5X12)
Serial Range
1005110 - 9999999
Qty
Price
$3.90

Ref No
15
Part Number
93500-05012-3J
Description
SCREW, PAN (5X12)
Serial Range
1000001 - 1005109
Qty
Price
$1.24

Ref No
16
Part Number
93891-05012-08
Description
SCREW-WASHER (5X12)
Serial Range
1005110 - 9999999
Qty
Price
$1.40

Ref No
17
Part Number
90032-875-003
Description
SCREW, TAPPING (5X14)
Serial Range
1005110 - 9999999
Qty
Price
$2.72

Ref No
17
Part Number
93893-05014-08
Description
SCREW-WASHER (5X14)
Serial Range
1000001 - 1005109
Qty
Price
$1.64

Ref No
18
Part Number
94111-03000
Description
WASHER, SPRING (3MM)
Serial Range
1005110 - 9999999
Qty
Price
$1.14

Ref No
19
Part Number
95701-08028-08
Description
BOLT, FLANGE (8X28)
Serial Range
1005110 - 9999999
Qty
Price
$2.64

Ref No
20
Part Number
96150-63040-10
Description
BEARING, RADIAL BALL (6304UU)
Serial Range
1000001 - 9999999
Qty
Price
$23.34